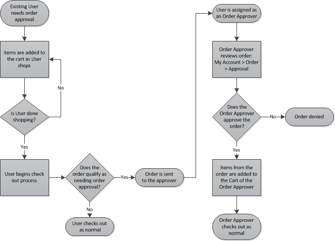
Submitting and approving an order
The following workflow diagram illustrates the typical process followed for submitting and approving an order:
Submitting an order for approval
- The shopping experience for a User who needs approval is the same as every other user until the Review and Pay page. Users submitting an order for approval see a Submit for Approval button, rather than the typical Submit Order that a general user sees.

- After the order is submitted for approval, the approved order details are displayed on a page that resembles the Order Confirmation page.

Approving an order
- Once the order has been submitted for approval, the Order Approver logs into the website to review and approve orders via My Account > Order Approval.
Order Approvers do not receive email notifications. They do, however, receive a notification at the top of the website when logging in after an order has been sent for approval.
- The Order Approver then selects an order from the table by clicking the link in the Order # column.

- The items are then added to the Order Approver's cart, and the Order Approver can review the order. This includes adding items, deleting items, and changing item units of measure. Once the Order Approver has finished reviewing the order and making any necessary changes, they can go through the normal check out process. The Order Approver is the ultimate "purchaser" of the approved order.
